EN 导航 导航


tianyuan Products

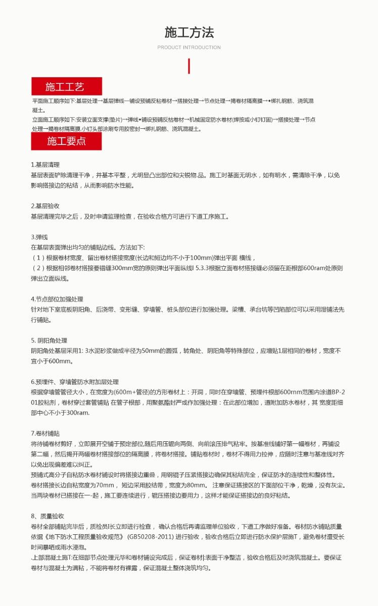
天元防水产品


非沥青基高分子自粘胶膜防水卷材(彩砂)

产品样板21.jpg

非沥青基_02.jpg

非沥青基_01.jpg

非沥青基_03.jpg

非沥青基_04.jpg

非沥青基_05.jpg


  • 您的称呼
    必须填写您的称呼
  • 手机号码
    必须填写手机号码
  • QQ/微信
    选填
  • 咨询类型
    必选,请选择咨询类型
  • 咨询内容
    必填,您要咨询的内容是什么?
  • 验证码:请填写计算结果.
非沥青基高分子自粘胶膜防水卷材(彩砂) 2019-8-20 本文被阅读 12452 次
上一条:非沥青基高分子自粘胶膜防水卷材(白砂)下一条:发货现场





猜你喜欢




技术支持公示信息

版权所有©:潍坊天元防水材料股份有限公司  鲁ICP备11000512号-2